Udvidet fakturering - Beregn salgspris
Med appen Udvidet fakturering får du adgang til en række ekstra funktioner relateret til fakturering. I denne guide finder du regler for beregning af salgspriser.
I denne guide beskrives hvordan du kan håndtere individuelle beregninger af salgspriser, herunder:
- Overstyr DG % på ordren
- Standard DG % baseret på kostprisintervaller
- Vælg om salgspriser altid skal beregnes (ignorer varesalgspriser)
For øvrige funktioner i appen kan du finde de relevante guides via linksene herunder:
➡️ Fakturaopsætning på ordrer
➡️ Genbrug fakturaopsætninger med fakturaskabeloner
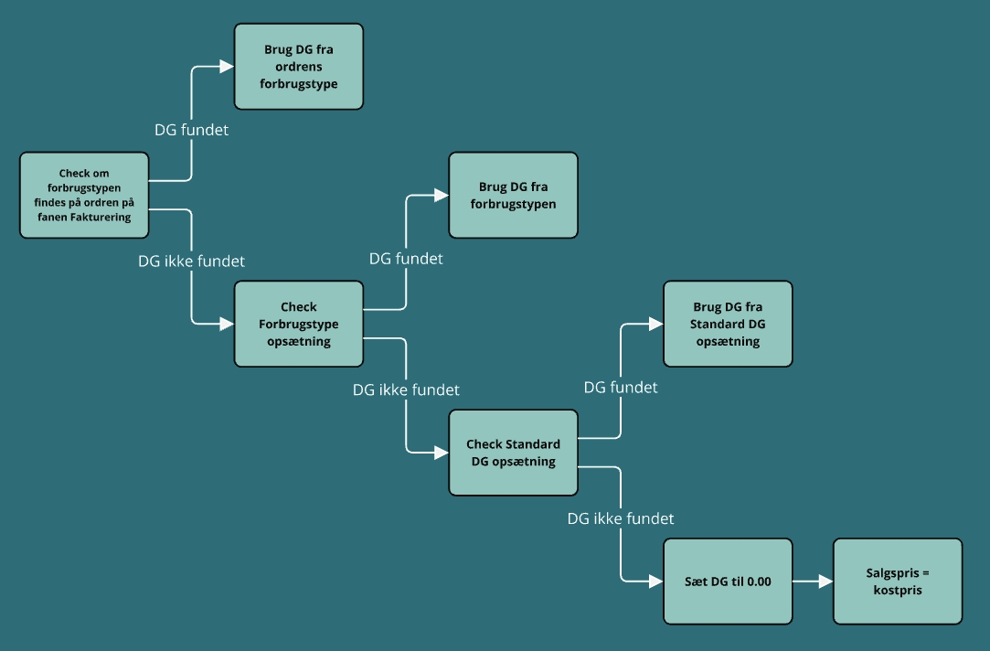
Sådan findes DG %
For at beregne salgsprisen på en ordreomkostning skal der findes en DG %. Når du indtaster en omkostning til en ordre, søges der efter en DG % i følgende prioriterede rækkefølge:
- Forbrugstypens DG på ordren:
På fanen Fakturering kan du tilføje forbrugstyper og overstyre DG for hver af dem. Hvis DG-feltet er tomt eller forbrugstypen ikke er tilføjet til ordren, går systemet videre til punkt 2. - Forbrugstypens standard DG:
Under Opsætning > Ordreopsætning > Forbrugstyper, kan du indtaste en standard DG for hver forbrugstype. Er DG-feltet tomt her, går systemet videre til punkt 3. - DG baseret på kostpris:
Under Opsætning > Vareopsætning > Standard DG, kan du fastsætte en DG baseret på kostprisen per styk. Hvis der heller ikke her findes en DG, sættes DG-værdien til 0,00, og salgsprisen bliver identisk med kostprisen.
Herunder ser du et diagram, der viser, hvordan den korrekte DG findes:

Eksempler på opsætning
1. Forbrugstypens DG på ordren
På salgsordrer kan du overstyre standard DG pr. forbrugstype. Først skal forbrugstypen tilføjes til ordren:
- Gå til fanen Fakturering
- Dobbeltklik eller tryk på blyant-ikonet for at redigere
- Klik på Opret ny
- Vælg den ønskede forbrugstype
Du har nu 2 muligheder i feltet DG %:
- Behold den foreslåede standard DG fra forbrugstypens opsætning (grå skrifttype)
- Indtast ønsket DG på denne ordre, som herunder for Diverse (sort skrift)
Har du ændret DG-procenten på en linje, kan du fortryde ved at trykke på det lille kryds til venstre for DG-kolonnen: Ryd DG %.
Hvis du ønsker at fjerne en forbrugstype fra ordren, kan du trykke på slet-ikonet ud for linjen.
Husk at du KUN behøver at tilføje de forbrugstyper som du ønsker en anderledes beregning for! Er forbrugstypen ikke valgt på ordren, vil det altid være forbrugstypens DG % der bruges til beregning af salgspris (se også beskrivelse af dette i afsnit 2 herunder).
Bemærk: Vær opmærksom på, at ændringerne kun påvirker nye omkostninger.

2. Forbrugstypens standard DG
Forbrugstyper er ikke ændret med denne app, de oprettes helt som de plejer, jævnfør denne guide.
Bemærk: Hvis DG-feltet på en forbrugstype er tomt, anvendes DG baseret på kostpris (se beskrivelse af dette i afsnit 3 herunder). Vær også opmærksom på, at ændringerne kun påvirker nye omkostninger.

3. DG baseret på kostpris
I menuen Opsætning > Vareopsætning > Standard DG kan du sikre, at der altid findes en DG-procent – uanset linjens kostpris. Vær opmærksom på, at ændringerne kun påvirker nye omkostninger.
Hvis du ønsker for en bestemt forbrugstype at DG altid skal findes ud fra registreringens kostpris pr. stk, skal du sikre dig, at der ikke er indtastet en DG direkte på forbrugstypen. Som eksemplet ovenover for forbrugstypen Materialer.

Kriterie for beregning af salgspris
Når du indtaster en ordreomkostning, gælder følgende regler for salgsprisen på linjen:
- Linjer uden varenummer beregner altid salgsprisen
- Linjer med varenummer uden salgspris beregner altid salgsprisen
- Linjer med varenummer og en salgspris følger ordrens valg i kolonnen Beregn alle
Med denne app kan du nu vælge, om en vares salgspris altid skal bruges, eller om salgsprisen altid skal beregnes. Denne indstilling sættes per forbrugstype på fanen Fakturering og hedder Beregn alle'

Hvis forbrugstypen endnu ikke er valgt på ordren, tilføjes den således:
- Gå til fanen Fakturering
- Dobbeltklik eller tryk på blyant-ikonet for at redigere
- Klik på Opret ny
- Vælg den ønskede forbrugstype
- Sæt flueben i kolonnen Beregn alle
Når dette er gjort, vil alle varesalgspriser på denne forbrugstype fremover blive beregnet i stedet for at bruge varens salgspris.
Bemærk: Vær opmærksom på, at ændringerne kun påvirker nye omkostninger.

- Opdateret




